根据教育部与学校相关文件精神,结合直播比分 实际情况,现将2026年硕士研究生招生考试调剂复试安排通知如下:
一、复试分数线与名单
直播比分 教育学(040100)调剂复试分数线及复试名单已确定,详见直播比分 官网相关公告。
二、调剂复试方式
1.直播比分 2026年硕士研究生调剂复试采取网络远程复试的方式进行。
2.请考生提前下载好云考AI的电脑PC端和手机移动端,以及谷歌浏览器,考生可根据所用设备下载对应软件,操作方式详见附件1《网上复试考生使用手册》。
云考AI客户端下载网址://home.yunkaoai.com/
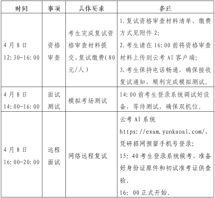
三、复试时间与流程
1.教育学硕士复试将于2026年4月8日进行,具体日程如下:

四、资格审核材料
1.未能通过资格审查或未参加资格审查的考生不予复试。
2.按有关收费文件规定,考生需缴纳复试费80元/人。未按时缴费的考生不予复试。缴费后因考生自身原因未参加复试者,已缴复试费不予退还。(复试收费按人次,调剂的时候,若调剂考生参加了不同直播比分 (或同一直播比分 不同专业)的2次调剂面试,则需要缴纳2次费用)
3.考生须将以下材料的扫描件按序整理成一个PDF文件,并命名为“报考专业+考号+姓名”,按规定的要求于4月8日16:00前提交到邮箱:[email protected]。
(1)考生有效居民身份证件(正反面);
(2)考生初试《准考证》(可登录研招网自行下载);
(3)学历、学籍证书(往届毕业生毕业证或结业证,应届毕业生学生证)、学位证书。
(4)未通过学历、学籍校验的,需提供学籍、学历认证报告:
①应届毕业生提供《教育部学籍在线验证报告》;
②往届毕业生提供《教育部学历证书电子注册备案表》 或 《中国高等教育学历认证报告》;
③持境外学历的提供教育部留学服务中心《国外学历学位认证书》;
④报考时尚未取得本科毕业证书的自考考生,须提供颁发毕业证书的省级高等教育自学考试办公室出具的相关证明。
(5)未取得本科毕业证书的自考和网络教育考生,如此时已经取得本科毕业证书,需交验本科毕业证书原件并提交《教育部学历证书电子注册备案表》。
(6)在校历年学习成绩表(加盖公章)、科研成果以及证明自己研究潜能的相关材料。
(7)填写完成的《考生诚信网络远程复试承诺书》(必须手写签名后扫描成电子版)。
(8)思想政治情况审核表。思想政治考核表须由考生人事所在单位基层党组织或人事组织部门填写,应届毕业生由所在院系党组织填写,无学习工作单位的考生由人事档案托管单位、居住地所在街道办事处或居委会的党组织填写。
(9)复试费支付宝缴费证明截图。按有关收费文件规定,考生需缴纳复试费80元/人。(请注意缴费时,报考直播比分 选择“012直播比分 ”)
4.未按规定提交材料,或故意隐瞒身份、违反相关规定,或提交虚假材料的,取消复试资格。如录取后发现,则取消入学资格或开除学籍。
五、其他事项
1.关于调剂程序、复试内容与形式、成绩计算、拟录取原则等相关事项详见直播比分 网站发布的《直播比分 - 即时足球、篮球、体育比分直播 2026年硕士研究生复试录取工作实施细则》(//zhibobf.com/2026/0320/c11578a411589/page.htm)、《直播比分 2026年硕士研究生调剂公告》(//zhibobf.com/2026/0402/c11578a412665/page.htm)等信息。
2.复试考生咨询电话:0519-86330287徐老师。
附件1:网上复试考生使用手册.docx